智能家電產業發展現狀及價值鏈分布
——全國智能家電產業發展規模
2017-2021年,我國各類型家電智能化滲透率整體呈上升趨勢。根據AVC數據,2020年,彩電以及空調智能化滲透率均已超過63%,2021年彩電、空調智能化滲透率在80%左右。未來,在消費升級的大背景下,家電類的智能化滲透率將進一步提高。
——智能家電產業價值鏈分布
從智能家電行業產業鏈上下游來看,智能家電行業上游主要涉及技術層,包括元器件工業和中間件供應,其中元器件供應又包括芯片、傳感器、PCB和電容等;中間件主要包括通訊模塊、智能控制器等;此外,行業上游還涉及基礎層,包括AI技術、電信和云服務,而基礎層也貫穿上游和中游。智能家電的中游主要是智能家電相關產品,包括智能電視、智能空調、智能熱水器、智能吸塵器、智能洗衣機等。而下游消費市場包括線上渠道、線下渠道、經銷商、品牌自營店等。目前,智能家電上游傳感器、存儲設備等環節利潤水平相對較高;而中游智能電視、智能空調、智能冰箱等產品利潤率差距較小;下游直銷渠道利潤率略高于經銷渠道。
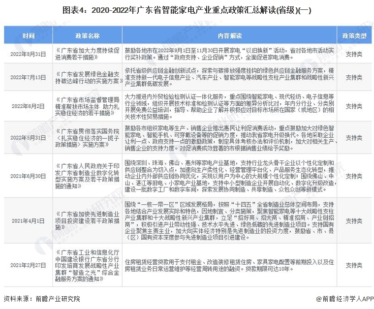
廣東省智能家電產業政策環境
——廣東省智能家電產業省級政策解析
廣東省電視機、空調、冰箱、廚房電器、照明燈飾等產品規模全國第一,已形成深圳、佛山、東莞、珠海、中山、惠州、湛江為聚集地的家電產業集群,具有全球規模最大、品類最齊全的產業鏈,是全球最大的家電制造業中心。
在政策扶植方面,廣東省在稅收、融資、產業鏈建設等方面給予家電生產企業大力支持,同時也對家電消費給予補貼,促進消費端需求的增長。未來隨著人們生活水平的提高,智能家電的需求將會有所增長,廣東省智能家電產業政策也會持續加碼。2022年1-10月,廣東省出臺智能家電相關政策已經達到38條,超過2021年政策發布速度。
注:上述政策數量統計時間截至2022年10月11日
近年來廣東省的出臺多項規劃中提及了家用電器產業發展方向。2020年10發布的《廣東省人民政府關于培育發展戰略性支柱產業集群和戰略性新興產業集群的意見》提出支持智能家電制造業創新中心等創新載體建設,開展產業共性技術研究,形成有效的技術擴散機制。2022年5月《廣東省貫徹落實國務院〈扎實穩住經濟的一攬子政策措施〉實施方案》提出穩定增加家電等各領域消費。鼓勵各市組織家電等生產、銷售企業推出惠民讓利促消費活動,重點鼓勵加大對綠色智能家電、智能手機、可穿戴設備等的促銷力度,推動家電升級換代。可見,未來廣東省家用電器產業將朝著智能化、綠色化發展。
——廣東省智能家電產業區域政策熱力圖
除省級產業政策外,廣東省下轄21個地級市也通過出臺相關產業發展政策,助推地區智能家電產業發展。從廣東省21個地級市2013年至今發布的智能家電產業相關政策數量來看,廣州市、深圳市和佛山市發布的智能家電產業相關政策數量最多,在政策支持引導下,廣州市、深圳市和佛山市成為廣東省智能家電產業發展高地,在智能家電制造、產業鏈建設和市場應用推廣方面均走在全國前列。
注:①上述政策數量統計時間范圍為2013年-2022年10月11日;②城市政策數量為統計時間范圍內該城市智能家電產業相關政策總數
廣東省智能家電產業鏈發展現狀圖譜
——廣東省智能家電產業鏈圖譜
政策市場雙輪驅動,推動廣東省智能家電產業鏈不斷完善。從芯片、傳感器、PCB等上游零部件到中游電視、冰箱、空調等智能家用電器制造產業鏈配套齊全。根據企查貓查詢數據顯示,截至2022年10月,廣東省處于正常經營的智能家電產業鏈企業數量超130萬家,其中智能電視制造企業超過800家,智能冰箱制造企超過1500家,培育出包括TCL、創維、康佳、海信等一批智能家電產業鏈龍頭企業。
——廣東省智能家電產業鏈企業地圖
分各市來看,深圳市、廣州市和珠海市智能家電產業鏈建設相對完善,成為帶動全省智能產業鏈發展的核心城市。從產業鏈環節企業分布來看,智能家電制造企業主要分布在深圳市、佛山市和東莞市等;芯片企業主要分布在深圳市和廣州市;PCB、傳感器、電機等產業在多個城市均有相關企業布局。
——廣東省智能家電產業發展載體圖譜
廣東省家電產業具有規模優勢、集聚優勢、產業化配套優勢及成本優勢,目前是全球最大的家電制造中心,已經形成深圳、佛山、東莞、珠海、中山、惠州、湛江為聚集地的家電產業集群。
在產業園區方面,廣東省智能家電相關產業園區主要分布在深圳、佛山、廣州、珠海、中山等珠三角地區城市,產業園區類型主要有智能家電制造、家用電器配件及電子元器件等。
廣東省智能家電產業發展現狀
——新增注冊企業數量持續攀升
廣東省智能家電產業發展基礎位居全國前列,企業營商環境優異,吸引了大量智能家電產業企業落地省內發展。根據企查貓查詢數據顯示,近年來,廣東省智能家電歷年新注冊企業數量快速增長,2021年,廣東省全年新增智能家電產業注冊企業達3681家,較2020年新增注冊企業數量增長了600余家;2022年,廣東省智能家電產業新增注冊企業數量持續保持在高位,截至2022年10月11日,2022年廣東省智能家電產業相關新增注冊企業數量達3106家。
——專利申請量位居全國榜首
廣東省十分注重智能家電技術創新,研發能力持續提高。根據智慧芽查詢數據顯示,自2014年起,廣東省智能家電領域專利申請量快速增長,2017-2021年歷年專利申請量均突破1000件。截至2022年10月11日,廣東省智能家電領域累計專利申請了也突破1000件,位居全國榜首,整體上看,廣東省智能家電產業研發能力位居全國前列,優質的創新環境為智能家電產業發展提供了有力的支撐。
——家電限額以上批發企業規模逐年增長
近年來,廣東省家電產業規模穩定增長,規模占全國總額比重超過40%。2017-2020年限額以上批發企業數量和商品銷售總額逐年增長,2020年家電行業限額以上批發企業數量達到611家,銷售總額達到1212.21億元。限額以上零售企業數量387家,銷售總額達到374.03億元。
——空調、彩電產量全國第一
目前廣東省電視機、空調、廚房電器、照明燈飾等產品規模全國第一。2021年廣東省房間空氣調節器產量為6736.25萬臺,同比下降0.2%,但產量仍然居全國第一位,占全國產量的比重超過30%。
廣東省擁有TCL、創維和康佳三大彩電巨頭,彩電產量走在全國最前列。2021年廣東省彩色電視機產量9810.91萬臺,同比下降11.9%,但產量仍然居全國第一位,產量占全國總產量的比重超過50%。
除了空調和彩電外,廣東省其他家電產品生產規模也居全國前列。其中,2021年廣東省家用冰箱產量2091.56萬臺,居全國第二位;家用洗衣機產量757.57萬臺,居全國第四位。
2021年廣東省家用吸排抽油煙機、家用燃氣灶具、家用燃氣熱水器產量增速較快,特別是家用燃氣熱水器,產量達到43.5萬臺,同比增長45.8%。
廣東省智能家電產業發展前景及規劃
——廣東省智能家電產業發展前景及規劃
《廣東省發展智能家電戰略性支柱產業集群行動計劃(2021—2025年)》提出,到2025年,形成創新要素高度集聚、區域根植性強、網絡化協同緊密、開放包容、生態體系完整、全球最具競爭力的產業集群。
在創新能力方面,到2025年規模以上企業研發投入達到營業收入4%,PCT專利數量比2019年翻兩番;在產業規模方面,到2025年年營業收入突破1.9萬億元,工業增加值超過3700億元,經濟效益全面提升,利潤總額比2019年增加30%,空調、冰箱、電飯鍋、微波爐等規模保持世界第一,4K/8K電視機年產量達5000萬臺,4K/8K電視終端占比超過80%,新增具有國際競爭力的單項冠軍產品5—10個;在品牌質量方面,主要產品與國際標準一致性程度超過95%,高新技術企業數量比2019年增加50%,高新技術產品產值占規模以上企業總產值60%,產業技術自給率超過80%。
——廣東省智能家電產業空間布局規劃
根據《廣東省發展智能家電戰略性支柱產業集群行動計劃(2021—2025年)》,廣東省智能家電產業將加強與香港、澳門合作,打造以廣州、深圳為核心的電子商務、金融服務、檢驗檢測認證、國際貿易、品牌推廣、技術交流和標準化等生產性服務業網絡。強化區域合作,打造以深圳、佛山、珠海、惠州、中山、湛江為核心,以電視機、空調、冰箱、洗衣機、小家電、廚房電器等為主要產品的制造基地,健全和優化壓縮機、電機、五金、模具等核心零部件和配件產業鏈,提升原材料和零配件質量與供應水平。推動信息產業和家電產業深度融合。支持廣梅等產業轉移園建立以家電為核心的產業集聚區。
來源:前瞻網
隨著新能源汽車滲透率持續攀升,汽車正從 “機械產品” 向 “智能電子終端” 加速轉型。近期,車載芯片、電池管理系統(BMS)、智能座艙電子等關鍵技術密集突破,不僅解決了用戶關心的續航、安全、交互痛點,更推動汽車電子產業進入高質量發展新階段。車載芯片:從 “卡脖…
電源作為能源供應的 “核心樞紐”,其穩定性、能效性與環保性愈發受到關注。近日,國內電源技術研發團隊傳來好消息 —— 新一代綠色智能電源系列產品正式落地,通過核心技術創新,在能效提升、智能調控及低碳減排方面實現多重突破,為工業生產、智能家居、新能源配套等場…
隨著 5G、新能源汽車、AI 服務器等領域的爆發式增長,作為 “電子工業基石” 的電路板行業正迎來新一輪發展機遇。近日,工信部電子信息司發布的數據顯示,2025 年上半年國內電路板市場規模突破 2800 億元,同比增長 12.3%,其中高端產品國產化率較去年提升 8 個百分點,綠…
隨著新能源汽車、人工智能、物聯網等新興領域的快速崛起,作為產業 “基石” 的電子元器件行業近期動作頻頻,技術創新與市場拓展雙輪驅動,為全球電子產業發展注入新活力。技術突破:車規級、微型化產品成研發重點在近日舉辦的 2025 國際電子元器件展上,多款突破性產品引…
三星重啟美國泰勒晶圓廠,聚焦 2nm 制程與特斯拉合作三星電子宣布重啟對美國泰勒晶圓廠的投資,以特斯拉價值 165 億美元的 AI 芯片代工訂單為核心驅動力,計劃 2026 年底至 2027 年初實現 2nm 工藝量產。泰勒廠將采用單一無塵室部署 2nm 產線,初期月產能約 1.6 萬片,目…
深圳凌奈智控申請新能源汽車電池熱管理控制專利,顯著減少控制過程中的振蕩和超調現象:來源于金融界 2025 年 4 月 7 日的消息,國家知識產權局信息顯示,深圳凌奈智控有限公司申請了名為 “新能源汽車電池的熱管理控制方法及系統” 的專利,公開號 CN119764687A。其通過…